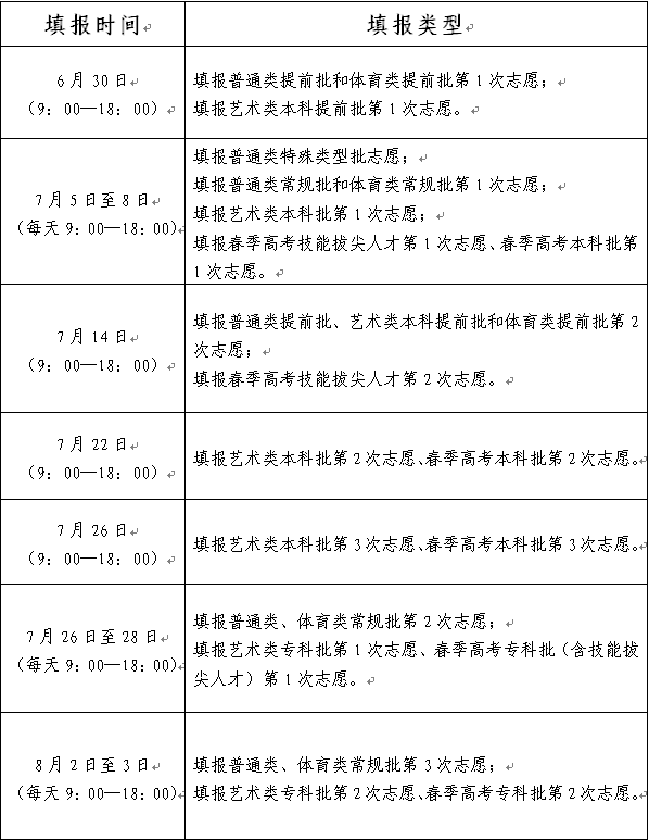
山东省2022年普通高校招生志愿填报时间表
TIME:2022-06-26

2025年6月山东教育考试月历来啦
要闻
2025-06-03 14:31:00 必威官方网站精装版信息网有限公司
2024山东高考全部时间节点
要闻
2024-01-08 14:53:00 必威官方网站精装版信息网有限公司
一起向未来!全国高校与山东生源高中对接会暨新高考招生考试改革经验研讨会圆满落幕!
要闻
2023-12-26 12:18:13 必威官方网站精装版信息网有限公司
2023年山东省教育考试时间预安排表
要闻
2023-01-06 10:39:22 必威官方网站精装版信息网有限公司








